抖音黑料

抖音黑料» 科学研究» 媒体聚经
【中国宏观经济论坛】王晋斌:“大冲击”下全球宏观政策的九大特点(附全球170个经济体IMF政策简谱)
发文时间:2020-03-31

抖音黑料

王晋斌  抖音黑料 党委常务副书记、国家发展与战略研究院研究员、中国宏观经济论坛(CMF)主要成员

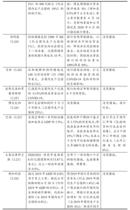
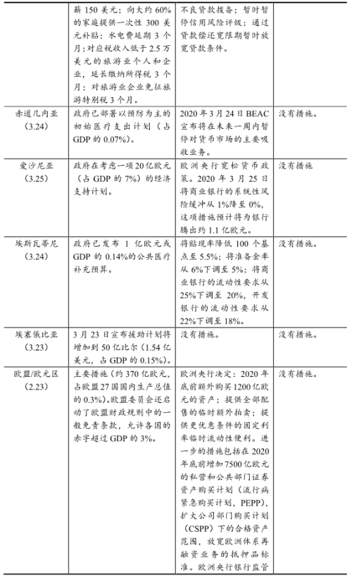
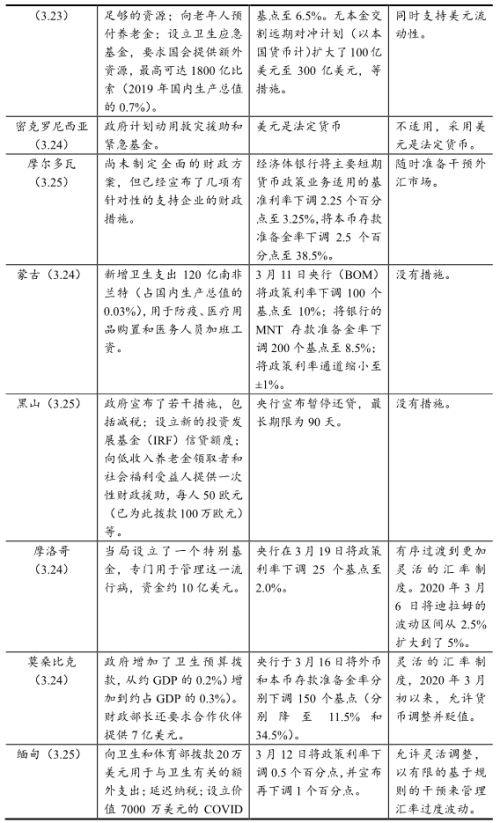
在IMF(国际货币基金组织)Policy Tracker统计的基础上,我们进一步总结、简化了全球170个经济体的财政政策、货币与宏观金融政策、汇率与经常账户政策,通过对全球应对新冠疫情大冲击和金融大动荡的宏观政策简谱解析,提出2020年全球宏观政策的九大特点。

第一大特点:“大冲击、大应对”

除了不丹、布隆迪等极少数经济体外,全球绝大多数经济体和区域都出台了应对疫情大冲击和金融大动荡的宏观政策。因此,2020年全球宏观政策体现出的第一个特点是:“大冲击、大应对”。

第二大特点:“万花筒”

微信图片_20200331182738.png

财政政策、货币政策、汇率政策和金融市场机制性政策齐上阵,全球经济体都在看了一眼自己的政策工具箱后,能用的基本都用上。

第三大特点:“理性政策”

为应对金融市场大动荡和疫情大冲击,几乎所有经济体都出台不同的政策。尤其是美联储以及欧洲央行的无上限宽松政策,是一个“理性政策”,挡住了市场资产价格共振性、螺旋式下挫的风险。全球金融市场资产价格最近一周多的表现证明了这些宏观政策是“理性政策”。

第四大特点:“政策极限”

从170个经济体的几大政策来看,不同经济体采取的政策有差异,但都是在寻找自己的“政策极限”。在可用资源的基础上,提出自己的针对性解决问题的措施和方案。

第五大特点:“大分化”

由于各个经济体现有的禀赋差异和获取可用资源能力的差异,全球宏观政策的力度呈现出“大分化”的特点。为了有助于识别政策的“大分化”,我们可以把全球经济体简单分为“金主”、“土豪”、“富裕”、“一般”、“贫穷”五个档次。本文的“金主”是指自己不一定很有钱,但有动用自己想要的大量资源的能力;“土豪”是指手里真有钱的那种,处于第二层次,其他的和通常分类的意思差不多。

美国财政大量赤字,但综合政策力度最猛。“2万亿美元+的财政政策、接近零利率+无上限的流动性支持”是美国宏观政策的主要特点。欧元区要差一些,尽管货币政策可以放到极限,但财政要取决于成员国自身的状况。“土豪”的政策呈现出典型的“买单型”特征,财政政策力度远大于货币政策力度,甚至都有点“嫌弃”货币政策。比如卡塔尔这样的,直接甩出占GDP的13%的一揽子计划,还有沙特、瑞士等。“富裕”和“一般”的大多采取了相对温和的政策组合。“贫穷”的经济体大多出台了相应的财政方案,但需要采取社会捐赠和国际援助来完成,比如利比里亚等等。

第六大特点:“巅峰协作”

在财政政策和货币政策组合中,统计的全球170个经济体中只有不足10%的经济体采取的是单项措施,要么是财政政策、要么是货币政策。因此,2020金融大动荡和疫情大冲击背景下财政政策和货币政策实现了“巅峰协作”:财政政策侧重于疫情防控、企业和居民减负以及相关的社会稳定需要;货币政策侧重于提供流动性,当然货币政策提供流动性也是减负的一种方式。

第七大特点:“突破约束”

在金融大动荡和疫情大冲击背景下,传统的控制财政风险和金融风险的约束等规则得到了突破。我们至少看到了五个方面:首先是财政上限的讨论被突破,不但是美国,欧元区的成员国都被允许突破财政赤字率3%的马斯特里赫条约的约束。其次是银行体系监管的突破,巴塞尔协议III的延期实施、众多经济体银行逆周期资本缓冲监管的放松等等。第三是关于银行坏账的界定标准的放松与突破。第四是监管当局直接出面要求银行缓收企业信贷支付,直接干预市场商业机制;第五是政府直接进入股市买股票,比如卡塔尔,等等。

第八大特点:“管制重现”

金融大动荡必然带来管制,我们看到全球不少经济体对股票市场采取了“禁止卖空”的规则;也看到了对外汇市场进行干预的政策,甚至出现了关闭外汇交易的政策。我们看到170个经济体中大约50%左右对外汇市场没有实施任何干预。但要注意:很多经济体不需要自己的干预,比如美元区的经济体,美元就是自己的货币,不需要干预;再比如货币区,典型的是欧元区和BCEAO区,是区域货币不需要自己来干预。剔除上述两种情况,全球大多数经济体的外汇市场都存在力度不同的央行干预行为。

第九大特点:“选择性合作”

在美元流动性紧缺的时候,全球开启了一波货币互换。在170个样本中,除了之前存在的美元互换以外,这次的货币互换主要是几个发达经济体与美国的货币互换,包括韩国、澳大利亚、瑞士、加拿大等等。

全球宏观政策的九大特点将在很大程度上决定未来全球经济和金融市场的大风险点在哪里,这也是我们未来需要深入思考的。目前疫情日确诊认识仍未出现明显的拐点,因此,全球宏观政策的做多和未来不确定带来的做空将会逐步展现在金融市场上,金融市场的动荡还不会停止。

全球170个经济体IMF(国际货币基金组织)政策简谱

文章来源于中国宏观经济论坛