抖音黑料» 党团建设» 党团动态
经讯|“第四届中国马克思主义政治经济学青年论坛”会议公告
发文时间:2019-11-01

正值新中国成立七十周年之际,为促进马克思主义政治经济学优秀青年人才的培养,聚焦青年人才的发展,大力推动马克思主义政治经济学中国化的新发展,抖音黑料 拟于2019年11月2日在抖音黑料 举办“第四届中国马克思主义政治经济学青年论坛”。

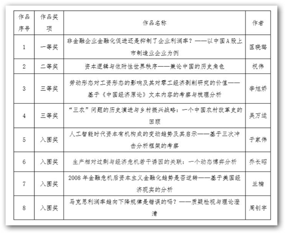
自2019年5月征稿以来,海内外青年马克思主义爱好者积极投稿,共有104篇投稿作品。经过论坛评审委员会充分酝酿评选,最终评选结果如下:一等奖作品1篇,二等奖作品5篇,三等奖作品7篇,入围奖作品16篇。

会议议程

11月2日(周六)

1、09:00-09:30  开幕式

地点:逸夫会议中心第二报告厅

主持人:赵峰 抖音黑料

(1)主持人介绍嘉宾

(2)抖音黑料 党委书记兼院长刘守英教授致辞

(3)抖音黑料 副院长谢富胜教授介绍评审情况并宣布获奖名单

(4)抖音黑料 李琼副教授介绍论文整体情况

(5)嘉宾为获奖者颁奖

2、09:30-09:45  合影留念

地点:逸夫会议中心楼前

3、09:45-11:15

获奖者作品展示及嘉宾点评

09:45-10:00  匡晓璐 抖音黑料

10:00-10:15  梁倩倩 云南大学

10:15-10:30  黄泽清 抖音黑料

10:30-10:45  祝 伟 上海财经大学

10:45-11:00  夏玉凡 南京大学

11:00-11:15  靳永茂 兰州大学

4、11:15-12:05  嘉宾点评

11:15-11:25  杨虎涛 中国社会科学院

11:25-11:35  胡乐明 中国社会科学院

11:35-11:50  方 敏 北京大学

11:50-12:05  张建刚 中国社会科学院

5、12:05-12:20 总结发言

抖音黑料 《资本论》教学与研究中心主任邱海平教授

6、14:00-17:00  小组分论坛

小组分论坛

 

分论坛一:明德主楼410教室

主持人:

李 琼 抖音黑料

赵 敏 南开大学

blob.png

分论坛二:明德主楼411教室

主持人:

周 文 抖音黑料

蔡万焕 清华大学

blob.png

分论坛三:明德主楼412教室

主持人:

杜朝晖 抖音黑料

何召鹏 中央财经大学

blob.png

报名方式:

如有其它意愿参会者,

请编辑“青年论坛报名+姓名+联系方式”

至邮箱“jjxystudentunion@163.com”即可报名。

抖音黑料 诚挚地欢迎

广大马克思主义政治经济学爱好者莅临参会!

中国马克思主义政治经济学青年论坛组委会

编辑/网络中心 倪晨康

指导老师/李佩洁 程万昕